Du er her

april 2013

Primære faneblade

CW med Gnister respektere alle ophavsrettigheder og henviser til den originale kilde hvis muligt.
EDR har skriftligt givet tilladelse til gengivelse af indlæg bragt i bladet OZ, hvor original materialet findes https://www.edr.dk/oz-fri-download

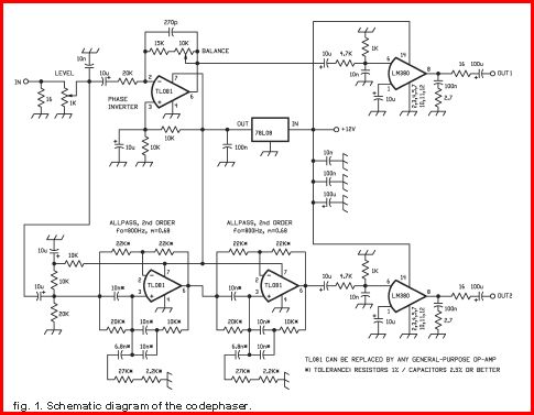
Selve artiklen fra CW hjørnet i pdf: